找回密码
 立即注册

QQ登录

只需一步,快速开始

微信扫码登录

搜索
查看: 1531|回复: 8

[分享] NX变压器线圈的画法 1

[复制链接]

2745

主题

1146

回帖

2万

积分

中将

积分
28540
发表于 2024-9-12 13:43:54 | 显示全部楼层 |阅读模式
随便换个圈
1.png
草图绘制截面
2.png
扫掠
3.png
倒角,注意这边导曲率的,否则后面可能无法生成管道
4.png
螺旋线
5.png
偏置曲面,偏置距离是管道(导线)半径
6.png
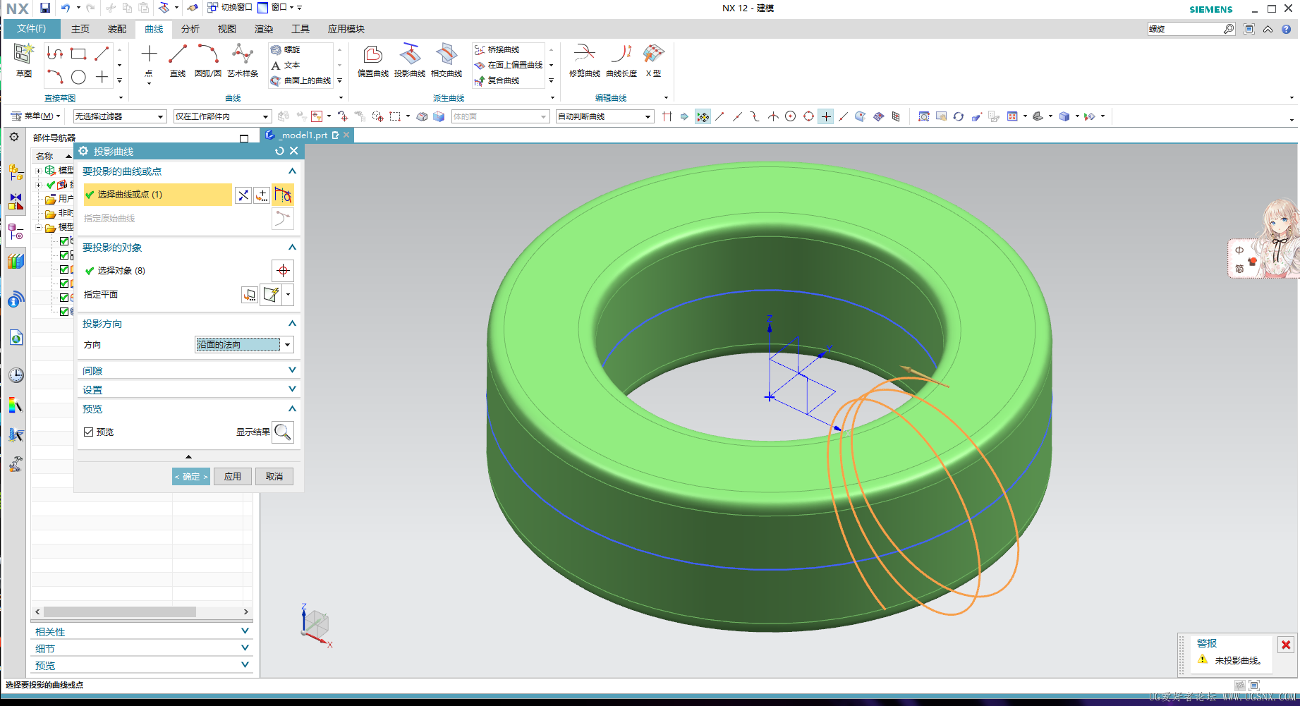
投影曲线
7.png
生成管道
8.png
完成
9.png
model1.part1.rar (900 KB, 下载次数: 13)
model1.part2.rar (420.51 KB, 下载次数: 14)

2

主题

164

回帖

2778

积分

少尉

积分
2778
发表于 2024-9-12 17:22:54 | 显示全部楼层
好东西,学习一下

1

主题

365

回帖

6985

积分

上尉

积分
6985
发表于 2024-9-13 08:15:37 | 显示全部楼层

好东西,学习一下

0

主题

91

回帖

1940

积分

六级士官

积分
1940
发表于 2024-9-13 08:33:41 | 显示全部楼层
感谢分享,学习了

25

主题

658

回帖

2781

积分

少尉

积分
2781
发表于 2024-9-13 09:17:12 | 显示全部楼层
顺便解答了投影螺旋线不连续的问题(倒角非曲率)

1

主题

568

回帖

3981

积分

中尉

积分
3981
发表于 2024-9-13 09:40:05 | 显示全部楼层
好东西,学习一下

25

主题

141

回帖

1751

积分

六级士官

积分
1751
发表于 2024-9-13 15:51:44 | 显示全部楼层
好东西,学习一下

1

主题

7

回帖

106

积分

上等兵

积分
106
发表于 2026-1-1 17:11:56 | 显示全部楼层
大神我问一下这种情况是为什么
3f754203-6132-427b-be88-9f3ba335438c.png

0

主题

39

回帖

1190

积分

六级士官

积分
1190
发表于 2026-1-5 09:01:21 | 显示全部楼层
这个使用,好久没有好好学习了
您需要登录后才可以回帖 登录 | 立即注册

本版积分规则

咨询QQ:1359218528|发帖须知!|Archiver|手机版|小黑屋|UG爱好者论坛 ( 京ICP备10217105号-2 )

GMT+8, 2026-5-13 08:12

Powered by Discuz! X3.5 Licensed

© 2001-2025 Discuz! Team.

快速回复 返回顶部 返回列表