找回密码
 立即注册

QQ登录

只需一步,快速开始

微信扫码登录

搜索
查看: 2826|回复: 44

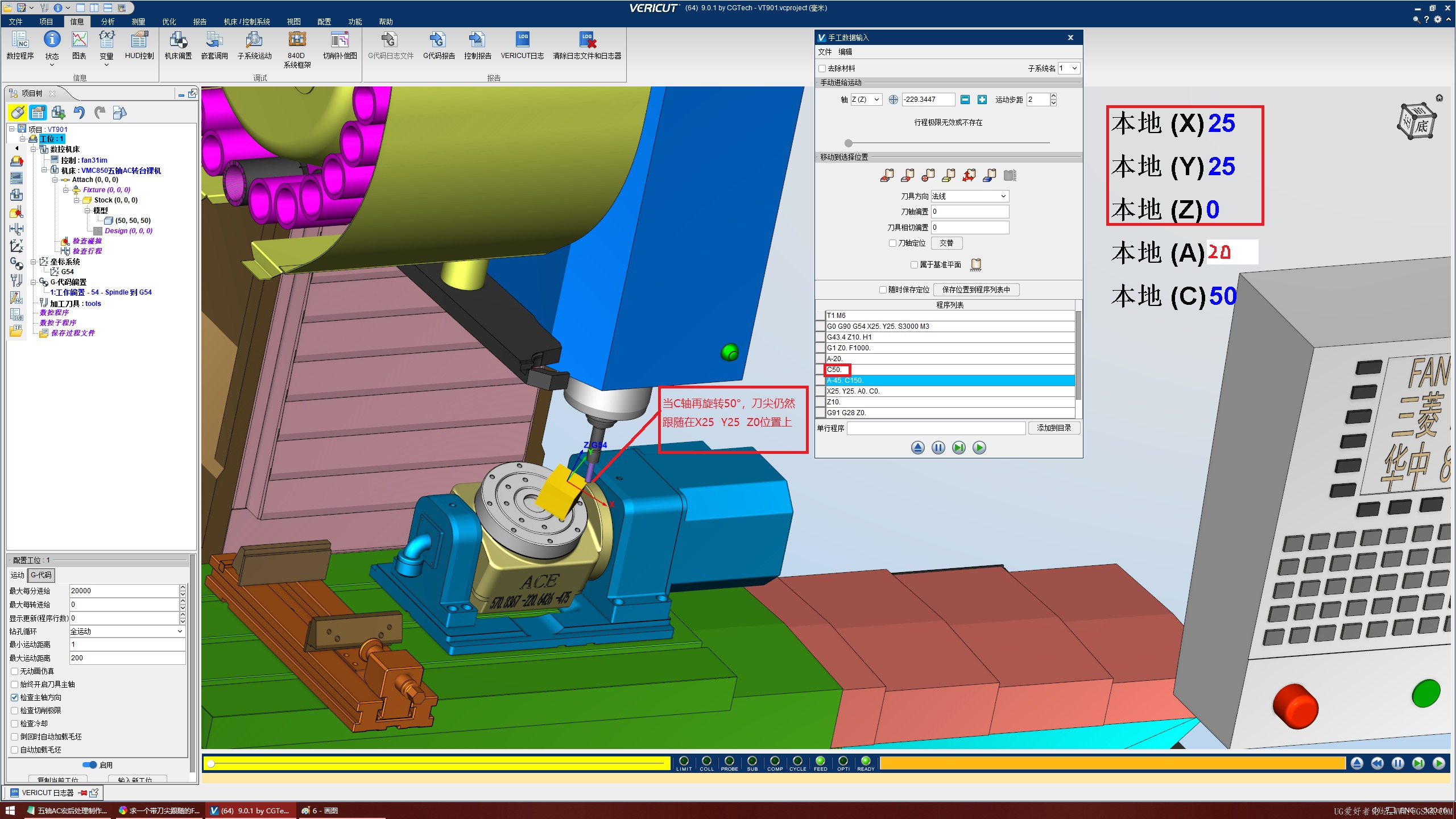
[原创] VT控制器刀尖跟随RTCP配置方法

 火.. [复制链接]

65

主题

144

回帖

1899

积分

六级士官

积分
1899
发表于 2025-12-29 05:39:02 | 显示全部楼层 |阅读模式
作者 南京六合标子

1.jpg

2.jpg

3.jpg

4.jpg

5.jpg

6.jpg

7.jpg

8.jpg

9.jpg

点评

向大佬学习  发表于 2026-5-8 20:36

30

主题

377

回帖

9287

积分

少校

积分
9287
发表于 2025-12-29 15:01:10 | 显示全部楼层
学到了,大佬牛X

1

主题

469

回帖

3662

积分

中尉

积分
3662
发表于 2025-12-29 15:24:44 | 显示全部楼层
支持一下~~~大佬牛

0

主题

8

回帖

51

积分

上等兵

积分
51
发表于 2025-12-29 17:34:19 来自手机 | 显示全部楼层
这个可以^_^

0

主题

3

回帖

8

积分

列兵

积分
8
发表于 2025-12-29 18:59:56 | 显示全部楼层
学到了,大佬牛X

2

主题

536

回帖

9022

积分

少校

积分
9022
发表于 2025-12-29 19:02:58 | 显示全部楼层
大师威武

6

主题

413

回帖

1963

积分

六级士官

积分
1963
发表于 2025-12-29 20:22:24 | 显示全部楼层
点赞,收藏

4

主题

252

回帖

4232

积分

中尉

积分
4232
发表于 2025-12-29 21:25:38 | 显示全部楼层
点赞,收藏

0

主题

162

回帖

3839

积分

中尉

积分
3839
发表于 2025-12-30 06:55:03 来自手机 | 显示全部楼层
谢谢分享

314

主题

637

回帖

5363

积分

上尉

积分
5363
发表于 2025-12-30 07:59:50 | 显示全部楼层
谢谢,这个真的帮到我了
您需要登录后才可以回帖 登录 | 立即注册

本版积分规则

咨询QQ:1359218528|发帖须知!|Archiver|手机版|小黑屋|UG爱好者论坛 ( 京ICP备10217105号-2 )

GMT+8, 2026-5-22 14:20

Powered by Discuz! X3.5 Licensed

© 2001-2025 Discuz! Team.

快速回复 返回顶部 返回列表