找回密码
 立即注册

QQ登录

只需一步,快速开始

微信扫码登录

搜索
查看: 122|回复: 5

[已解决] 求助帖 为啥这两个面被透明化了?

[复制链接]

2

主题

8

回帖

106

积分

上等兵

积分
106
发表于 昨天 10:30 | 显示全部楼层 |阅读模式
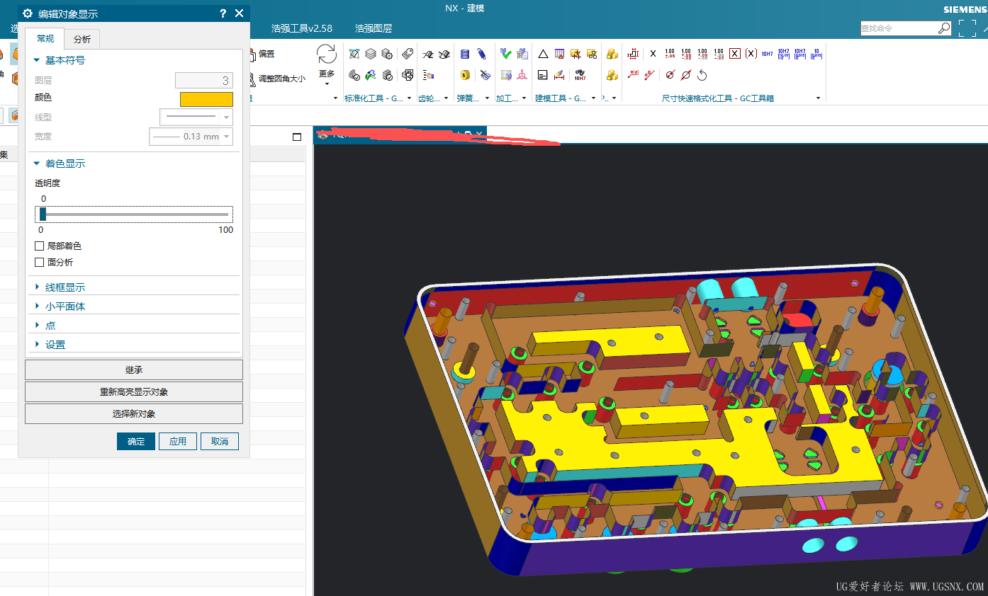
请问为啥这两个面被透明化了?也能选中,编辑对象中的透明度也是零,但就是不显示出来,求大佬解惑

e72601b48985a0b01376b072216d25cd.png

2

主题

8

回帖

106

积分

上等兵

积分
106
 楼主| 发表于 昨天 10:51 | 显示全部楼层
已经解决了各位,推断是图形加载问题,重新复制或者移动到另一个图层就OK了

评分

参与人数 1G币 +10 收起 理由
3D世界网-零 + 10 分享加分!

查看全部评分

0

主题

254

回帖

987

积分

五级士官

积分
987
发表于 昨天 10:44 | 显示全部楼层
把那个条拉两下 看看显不显示

2

主题

8

回帖

106

积分

上等兵

积分
106
 楼主| 发表于 昨天 10:45 | 显示全部楼层
通透 发表于 2026-1-10 10:44
把那个条拉两下 看看显不显示

不行,没反应的

2

主题

181

回帖

423

积分

二级士官

积分
423
发表于 昨天 11:44 | 显示全部楼层
学习学习

6

主题

992

回帖

2617

积分

少尉

积分
2617
发表于 昨天 16:12 | 显示全部楼层
编辑显示 继承一个不透明的面
您需要登录后才可以回帖 登录 | 立即注册

本版积分规则

咨询QQ:1359218528|发帖须知!|Archiver|手机版|小黑屋|UG爱好者论坛 ( 京ICP备10217105号-2 )

GMT+8, 2026-1-11 04:39

Powered by Discuz! X3.5 Licensed

© 2001-2025 Discuz! Team.

快速回复 返回顶部 返回列表