找回密码
 立即注册

QQ登录

只需一步,快速开始

微信扫码登录

搜索
查看: 191|回复: 2

[分享] 手摇双万向节运动仿真模型文件分享

[复制链接]

6

主题

1

回帖

67

积分

上等兵

积分
67
发表于 2026-2-21 18:02:14 | 显示全部楼层 |阅读模式
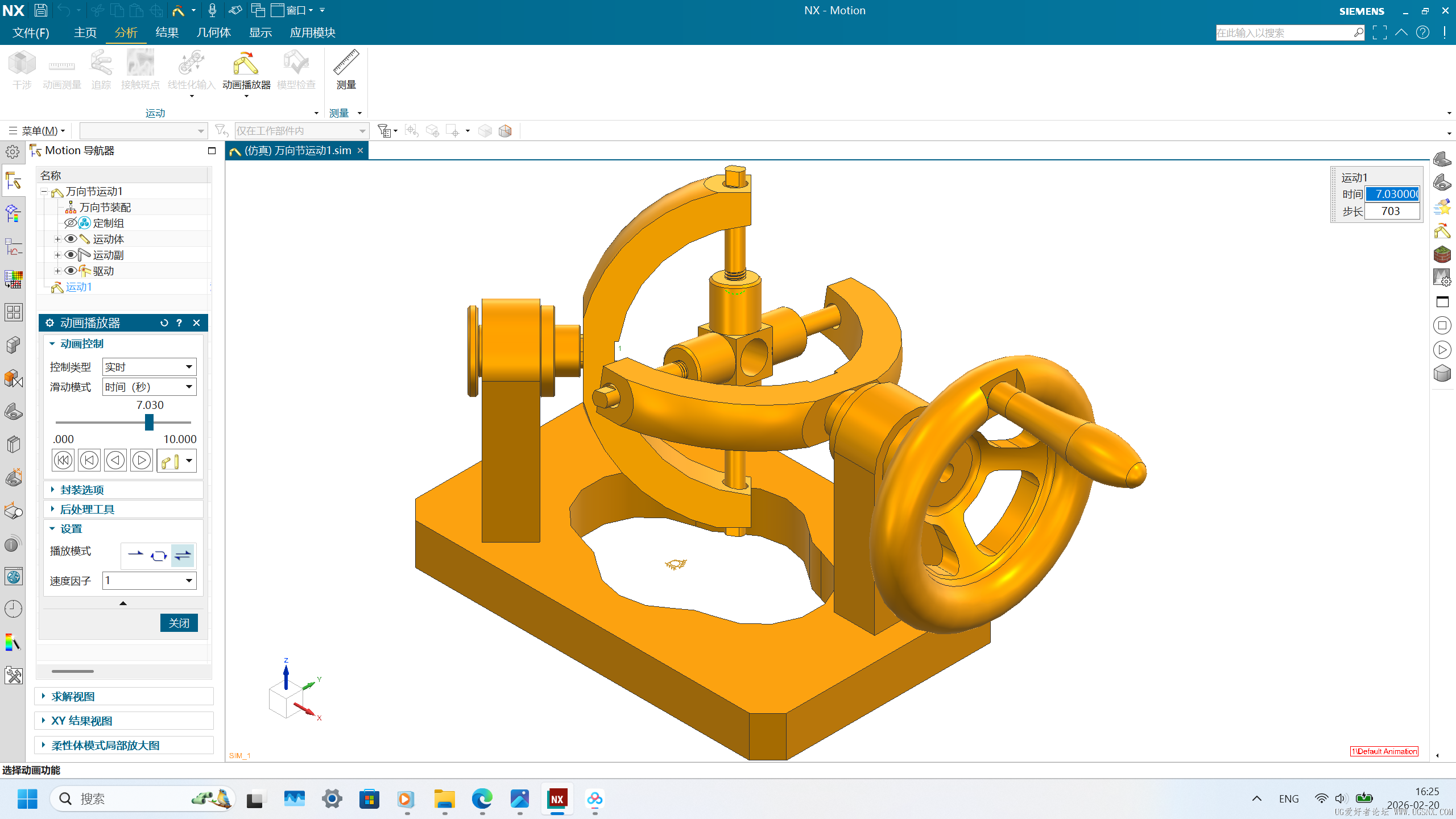
目录 文件分享>NX模型>双万向节

通过百度网盘分享的文件分享链接: 双万向节.rar (264 Bytes, 下载次数: 7)

屏幕截图(6284).png

屏幕截图(6285).png

0

主题

768

回帖

1522

积分

六级士官

积分
1522
发表于 2026-2-22 11:53:09 | 显示全部楼层
好看 ,下载试试

2

主题

2259

回帖

9138

积分

少校

积分
9138
发表于 2026-3-9 21:23:32 | 显示全部楼层
谢谢分享,里面的游戏要什么配置的电脑才能玩啊,海德汉的是否直接装就能用啊(怎么设置成中文界面啊
您需要登录后才可以回帖 登录 | 立即注册

本版积分规则

咨询QQ:1359218528|发帖须知!|Archiver|手机版|小黑屋|UG爱好者论坛 ( 京ICP备10217105号-2 )

GMT+8, 2026-5-23 16:59

Powered by Discuz! X3.5 Licensed

© 2001-2025 Discuz! Team.

快速回复 返回顶部 返回列表