找回密码
 立即注册

QQ登录

只需一步,快速开始

微信扫码登录

搜索
查看: 4461|回复: 5

[已回复] UG拔模用不起来

[复制链接]

6

主题

45

回帖

1423

积分

六级士官

积分
1423
发表于 2017-3-1 13:20:09 | 显示全部楼层 |阅读模式
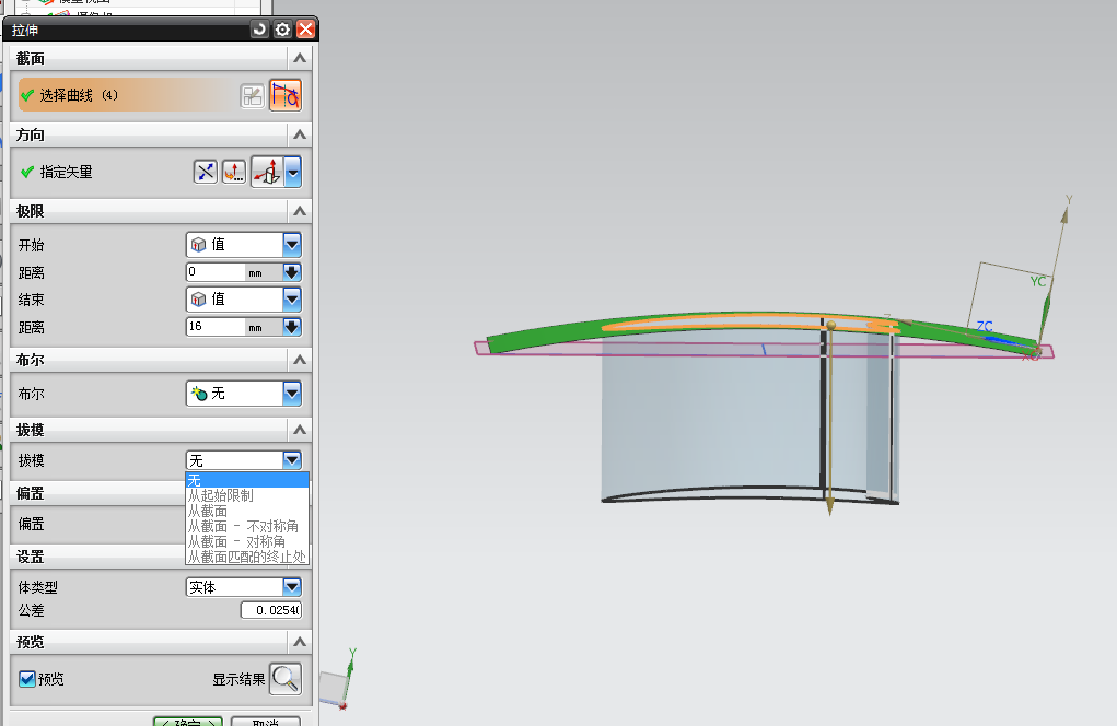
空间封闭曲线怎么拔模拔不了    如下图
95`8OL{M6LUHR_L(4FX$$]U.png

2

主题

203

回帖

2158

积分

少尉

积分
2158
发表于 2017-3-1 13:41:00 | 显示全部楼层
因为拉伸出来的是片体

6

主题

45

回帖

1423

积分

六级士官

积分
1423
 楼主| 发表于 2017-3-1 13:47:07 | 显示全部楼层
andydongxu 发表于 2017-3-1 13:41
因为拉伸出来的是片体

体类型我没改还是实体呀

2

主题

203

回帖

2158

积分

少尉

积分
2158
发表于 2017-3-1 13:58:53 | 显示全部楼层
本帖最后由 andydongxu 于 2017-3-1 14:08 编辑
机械愚人 发表于 2017-3-1 13:47
体类型我没改还是实体呀

可以先用闭合曲线把曲面分割成两部分,然后再拉伸,过滤器选面的边,选里面小曲面,这样拉伸出来的就是实体了,然后就能拔模了,用拔模命令

6

主题

45

回帖

1423

积分

六级士官

积分
1423
 楼主| 发表于 2017-3-1 14:13:41 | 显示全部楼层
andydongxu 发表于 2017-3-1 13:58
可以先用闭合曲线把曲面分割成两部分,然后再拉伸,过滤器选面的边,选里面小曲面,这样拉伸出来的就是实 ...

我试试看

6

主题

45

回帖

1423

积分

六级士官

积分
1423
 楼主| 发表于 2017-3-1 14:13:46 | 显示全部楼层
andydongxu 发表于 2017-3-1 13:58
可以先用闭合曲线把曲面分割成两部分,然后再拉伸,过滤器选面的边,选里面小曲面,这样拉伸出来的就是实 ...

我试试看
您需要登录后才可以回帖 登录 | 立即注册

本版积分规则

咨询QQ:1359218528|发帖须知!|Archiver|手机版|小黑屋|UG爱好者论坛 ( 京ICP备10217105号-2 )

GMT+8, 2025-12-21 04:07

Powered by Discuz! X3.5 Licensed

© 2001-2025 Discuz! Team.

快速回复 返回顶部 返回列表