找回密码
 立即注册

QQ登录

只需一步,快速开始

微信扫码登录

搜索
查看: 5514|回复: 15

[求助] UG的编程模块能只读吗?

[复制链接]

40

主题

369

回帖

6406

积分

上尉

积分
6406
发表于 2020-7-12 15:46:56 来自手机 | 显示全部楼层 |阅读模式
公司来了几个铁憨憨,半懂不懂还喜欢改程序,都是干了几十次的活了,非常成熟了。但是每次到他调机就喜欢跑去动这动那。有次晚班半夜给我打电话说程序不对,上机要出事,他自己改了撞机了,还好我移动硬盘备份件还在,让他重新拷出来干。我是搞怕了,各位大佬给个法子吧,只能后处理,不能改程序。能办到吗?

4

主题

177

回帖

4429

积分

中尉

积分
4429
发表于 2020-7-22 11:32:33 | 显示全部楼层
其实你们说了一堆 ,都不理解楼主的心情,  现在厂里除非有规模 人员充配,  不然好不容易招的操机 比编程的都牛 他们才是大爷 ,心情不好就抄老板,他们跑了 楼主就要跟孙子一样忙了

12

主题

198

回帖

9620

积分

少校

积分
9620
发表于 2020-7-13 09:43:23 | 显示全部楼层
兄弟 这是要抢你饭碗的节奏啊

17

主题

723

回帖

1万

积分

中校

积分
12037
发表于 2020-7-12 15:54:06 | 显示全部楼层
兄弟 机床带锁的 锁死了钥匙拔走啊 想啥呢  要么就直接连接CF卡程序  
我要是你 直接让他们滚蛋

66

主题

4051

回帖

3万

积分

上将

积分
34234

论坛元老

发表于 2020-7-12 16:54:06 | 显示全部楼层
本帖最后由 topckey 于 2020-7-12 16:59 编辑

机器上改程序就  操作面板上,锁定程序,拔钥匙

要是他用会电脑改程序,那管不着了,只能让他撞,出了事,核对源文件,以及文件的修改日期,他背锅老板不拿他开刀?
你应该说的是,你编好的程序PRT文件,让他们自己后处理(为何你不自己后处理出程序单呢?)


这个情况应该不能锁的,锁了就锁定文件了(不过好像在论坛看见过一个帖子是锁PRT的?)你找找

40

主题

369

回帖

6406

积分

上尉

积分
6406
 楼主| 发表于 2020-7-12 19:33:15 来自手机 | 显示全部楼层
topckey 发表于 2020-7-12 16:54
机器上改程序就  操作面板上,锁定程序,拔钥匙

要是他用会电脑改程序,那管不着了,只能让他撞,出了事,核对 ...

感谢,锁机床好多都是单件,条件不允许,做产品最近招的调机都喜欢跑过去看看刀路怎么走的,然后就手痒想改改,然后就出事。建模可以锁我知道,编程刀路这个能不能锁我还真不清楚,所以来问问

40

主题

369

回帖

6406

积分

上尉

积分
6406
 楼主| 发表于 2020-7-12 19:35:13 来自手机 | 显示全部楼层
killki 发表于 2020-7-12 15:54
兄弟 机床带锁的 锁死了钥匙拔走啊 想啥呢  要么就直接连接CF卡程序  
我要是你 直接让他们滚蛋

招工难啊,都眼光比天高,踏踏实实做事的没几个,好不容易给人招齐,我现在都是天天哄着,一不高兴就不干了

9

主题

56

回帖

1011

积分

六级士官

积分
1011
发表于 2020-7-12 21:38:35 | 显示全部楼层
只把出的程序放也来,图档什么的不要给他们,

66

主题

4051

回帖

3万

积分

上将

积分
34234

论坛元老

发表于 2020-7-13 08:27:08 | 显示全部楼层
本帖最后由 topckey 于 2020-7-13 08:30 编辑
chl120chl 发表于 2020-7-12 19:33
感谢,锁机床好多都是单件,条件不允许,做产品最近招的调机都喜欢跑过去看看刀路怎么走的,然后就手痒想 ...

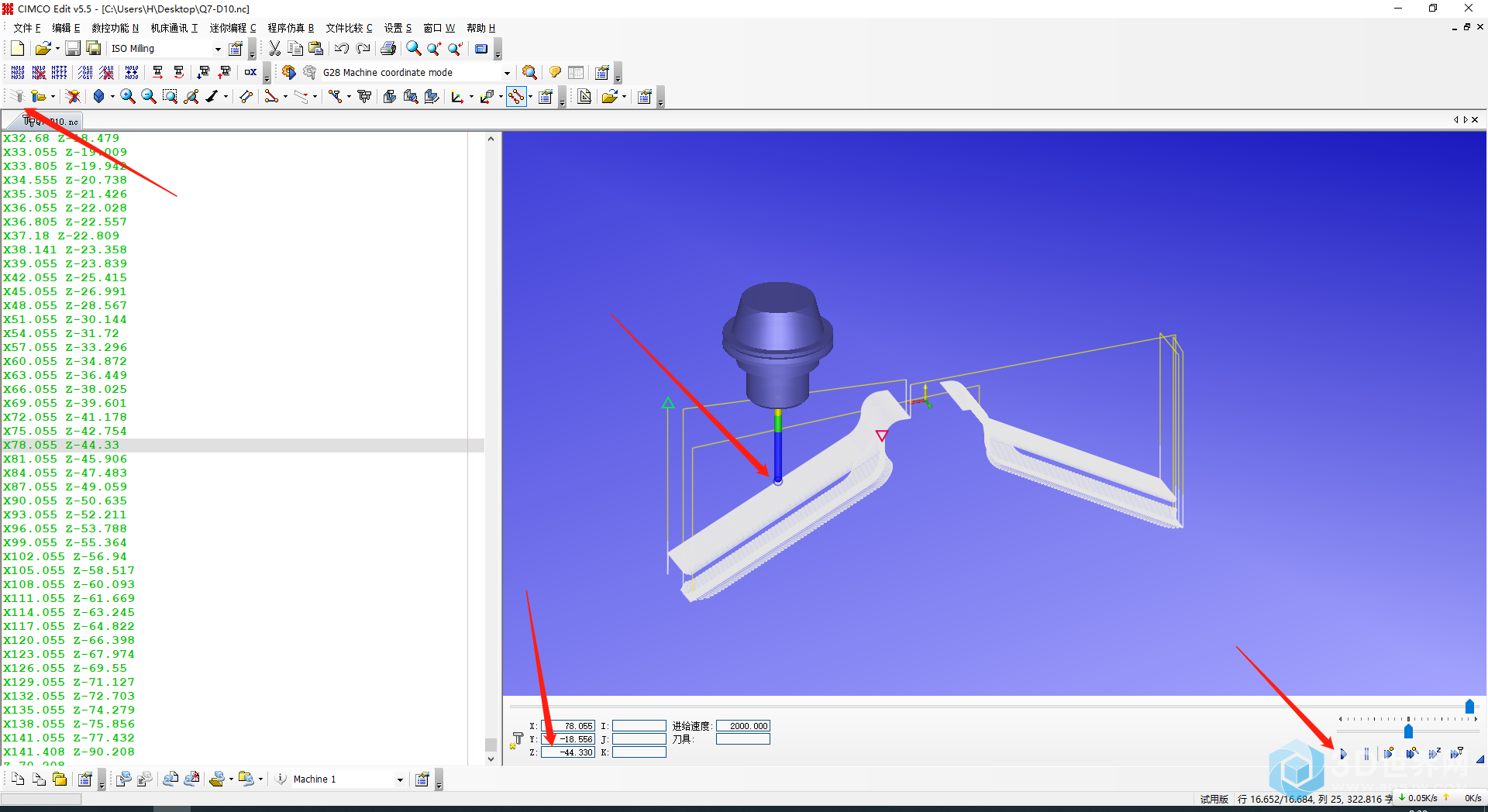
刀路怎么走的简单啊,后处理完事,出个程序单,装夹/对刀/刀具信息就可以了,有看刀路的软件的啊~还能模拟仿真锣多深,怎么锣的都能看到~ 微信截图_20200713082629.png
微信截图_20200713083039.png

34

主题

436

回帖

4558

积分

中尉

积分
4558
发表于 2020-7-14 10:28:09 | 显示全部楼层
本帖最后由 767007934 于 2020-7-14 10:30 编辑

给他们也配台电脑看刀路啊,就7楼那样的就行了。不能光你一个人玩电脑,总要给人家一台电脑耍耍的嘛。他们有电脑了就不会用你的电脑了。给大爷们把软件什么的都装好,让他们随便耍。

0

主题

85

回帖

978

积分

五级士官

积分
978
发表于 2020-7-14 16:13:06 | 显示全部楼层
767007934 发表于 2020-7-14 10:28
给他们也配台电脑看刀路啊,就7楼那样的就行了。不能光你一个人玩电脑,总要给人家一台电脑耍耍的嘛。他们 ...

我一直都是这么干的,编程图档,程序,工艺单全共享给那些大爷,他们爱咋改咋改,反正共享文件全部是只读文件,要改自己复制出来改,出了问题源文件说话,一到下班电脑就加密
您需要登录后才可以回帖 登录 | 立即注册

本版积分规则

咨询QQ:1359218528|发帖须知!|Archiver|手机版|小黑屋|UG爱好者论坛 ( 京ICP备10217105号-2 )

GMT+8, 2026-4-22 21:06

Powered by Discuz! X3.5 Licensed

© 2001-2025 Discuz! Team.

快速回复 返回顶部 返回列表