找回密码
 立即注册

QQ登录

只需一步,快速开始

微信扫码登录

搜索
查看: 322|回复: 2

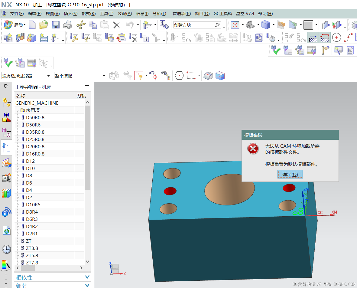
[已解决] UG10.0打不开自己做的模板啥问题?无法从CAM环境加载所需 的模板部件文件。

[复制链接]

1

主题

8

回帖

100

积分

上等兵

积分
100
发表于 2026-1-21 16:35:42 来自手机 | 显示全部楼层 |阅读模式
做的模板有时候能打开,修改了后就打不开了啥原因?无法从CAM环境加载所需的模板部件文件。

mmexport1768984295430.jpg

1

主题

8

回帖

100

积分

上等兵

积分
100
 楼主| 发表于 2026-1-25 14:47:07 来自手机 | 显示全部楼层
感谢解答!找到原因了:模板修改后UG必须重启,重启后正常了。

评分

参与人数 1G币 +30 收起 理由
3D世界网-零 + 30 分享加分!

查看全部评分

2

主题

3

回帖

223

积分

一级士官

积分
223
发表于 2026-1-21 19:51:25 | 显示全部楼层
模版文件和模版指向位置不对
您需要登录后才可以回帖 登录 | 立即注册

本版积分规则

咨询QQ:1359218528|发帖须知!|Archiver|手机版|小黑屋|UG爱好者论坛 ( 京ICP备10217105号-2 )

GMT+8, 2026-5-10 01:48

Powered by Discuz! X3.5 Licensed

© 2001-2025 Discuz! Team.

快速回复 返回顶部 返回列表