找回密码
 立即注册

QQ登录

只需一步,快速开始

微信扫码登录

搜索
查看: 578|回复: 13

[分享] SolidWorks劳尔色卡RAL分享

[复制链接]

192

主题

1819

回帖

5934

积分

上尉

积分
5934

可爱天使

发表于 2026-2-3 10:46:48 | 显示全部楼层 |阅读模式
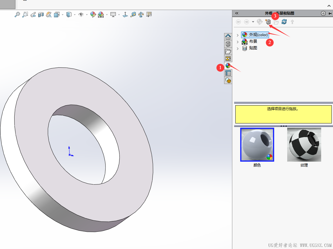
SolidWorks劳尔色卡RAL分享,染色后截图给别人,更靓
使用:下载后保存到电脑上(任意你喜欢的位置)→打开SolidWorks在“外观”那里添加文件夹,之后即可使用!
劳尔RAL色卡.rar (279 Bytes, 下载次数: 22) (26/03/28恢复链接)


添加文件夹.png

效果.png

0

主题

180

回帖

1269

积分

六级士官

积分
1269

可爱天使

发表于 2026-2-3 12:36:57 | 显示全部楼层
不错不错

0

主题

1

回帖

6

积分

列兵

积分
6
发表于 2026-2-3 14:38:59 | 显示全部楼层
谢谢f分享!!!!

0

主题

46

回帖

347

积分

二级士官

积分
347
发表于 2026-2-3 15:19:40 | 显示全部楼层
谢谢分享

27

主题

1177

回帖

6135

积分

上尉

积分
6135

活跃会员

发表于 2026-2-9 09:35:17 | 显示全部楼层
看起来不错哦

4

主题

704

回帖

2309

积分

少尉

积分
2309
发表于 2026-2-25 12:58:44 | 显示全部楼层
谢谢分享!!!!

0

主题

7

回帖

462

积分

二级士官

积分
462
发表于 2026-2-26 08:33:50 | 显示全部楼层
好东西,谢谢分享。

0

主题

2

回帖

7

积分

列兵

积分
7
发表于 2026-3-8 10:10:49 | 显示全部楼层
感谢分享!

0

主题

2

回帖

7

积分

列兵

积分
7
发表于 2026-3-8 10:15:12 | 显示全部楼层
文件连接已过期。

0

主题

666

回帖

7569

积分

少校

积分
7569
发表于 2026-3-22 17:03:25 | 显示全部楼层
点赞支持一个。
您需要登录后才可以回帖 登录 | 立即注册

本版积分规则

咨询QQ:1359218528|发帖须知!|Archiver|手机版|小黑屋|UG爱好者论坛 ( 京ICP备10217105号-2 )

GMT+8, 2026-5-21 07:38

Powered by Discuz! X3.5 Licensed

© 2001-2025 Discuz! Team.

快速回复 返回顶部 返回列表