找回密码
 立即注册

QQ登录

只需一步,快速开始

微信扫码登录

搜索
查看: 297|回复: 3

[2506系列] NX2506画个模型后表面支离破碎

[复制链接]

6

主题

9

回帖

114

积分

上等兵

积分
114
发表于 2025-10-30 12:16:45 | 显示全部楼层 |阅读模式
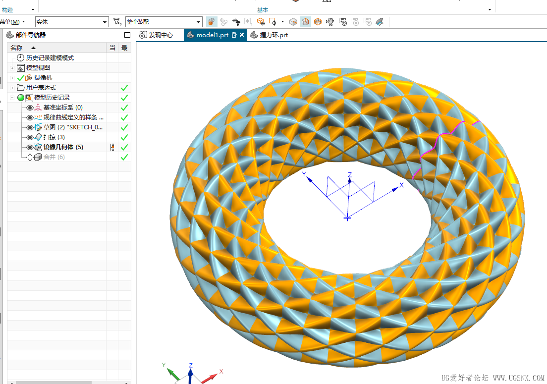
我用NX2506画了一个模型,求和之后,表面支离破碎。不知道什么原因,用10.0画出来求和之后图完好无损。

6

主题

9

回帖

114

积分

上等兵

积分
114
 楼主| 发表于 2025-10-30 12:18:57 | 显示全部楼层
这是模型在求和之前,和求和之后的对比
4.png
5.png

6

主题

9

回帖

114

积分

上等兵

积分
114
 楼主| 发表于 2025-10-30 12:22:47 | 显示全部楼层
这是以前用10.0版本画出来的同一个尺寸的模型,模型完好无损。
6.png

1

主题

100

回帖

596

积分

三级士官

积分
596
发表于 2025-10-30 15:22:29 | 显示全部楼层
试试改下公差看看?
您需要登录后才可以回帖 登录 | 立即注册

本版积分规则

咨询QQ:1359218528|发帖须知!|Archiver|手机版|小黑屋|UG爱好者论坛 ( 京ICP备10217105号-2 )

GMT+8, 2025-12-14 22:06

Powered by Discuz! X3.5 Licensed

© 2001-2025 Discuz! Team.

快速回复 返回顶部 返回列表