找回密码
 立即注册

QQ登录

只需一步,快速开始

微信扫码登录

搜索
查看: 402|回复: 13

[求助] 小白求助 做口部R角的刀路为什么这么稀疏

[复制链接]

3

主题

21

回帖

40

积分

列兵

积分
40
发表于 2025-12-24 16:21:34 来自手机 | 显示全部楼层 |阅读模式
各路大神,我实在搞不懂了,做口部R角的刀路为什么这么稀疏,求指点迷津

D3A65A72-089D-46fe-8FDB-EC73D87CB97A.png

8E296A6F-307C-4257-830C-8885A9605975.png

CD3BC422-BD85-4217-8C3F-DFF92A357F29.png

9

主题

1539

回帖

8702

积分

少校

积分
8702
发表于 2025-12-24 16:44:36 | 显示全部楼层

回帖奖励 +10 G币

本帖最后由 黄帝啊 于 2025-12-24 16:46 编辑

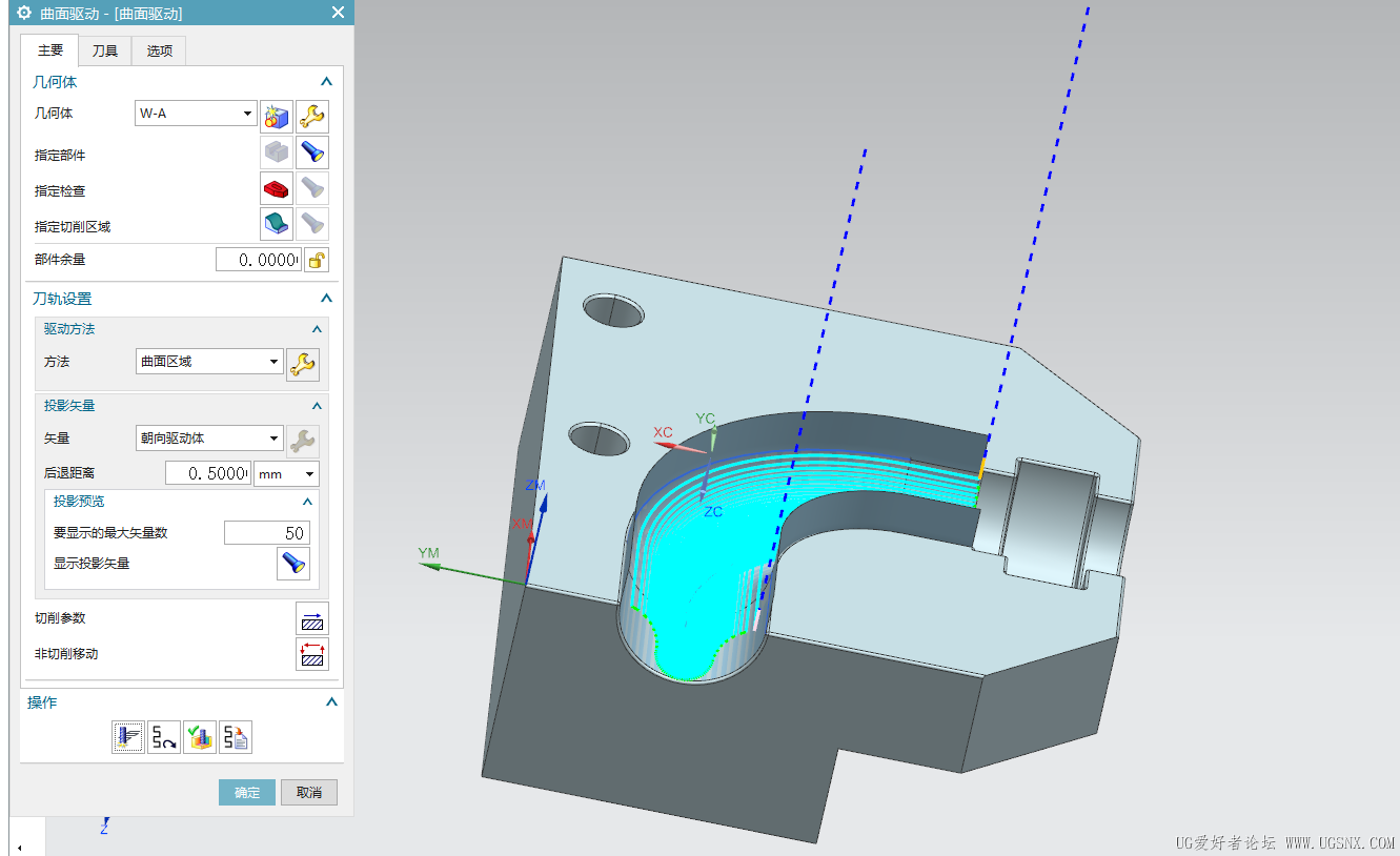
最好发图档给别人看看  我的没啥问题啊   是不是抬高走了?球刀接触点和平底刀不一样的
屏幕截图 2025-12-24 164256.png

3

主题

21

回帖

40

积分

列兵

积分
40
 楼主| 发表于 2025-12-24 16:54:11 来自手机 | 显示全部楼层
黄帝啊 发表于 2025-12-24 16:44
最好发图档给别人看看  我的没啥问题啊   是不是抬高走了?球刀接触点和平底刀不一样的
...

好的,我待会再发个帖子看看

46

主题

917

回帖

3406

积分

中尉

积分
3406
发表于 2025-12-24 16:58:08 | 显示全部楼层

回帖奖励 +10 G币

用固定轴引导曲线试试

3

主题

21

回帖

40

积分

列兵

积分
40
 楼主| 发表于 2025-12-24 16:59:31 来自手机 | 显示全部楼层
付磊好 发表于 2025-12-24 16:58
用固定轴引导曲线试试

单位没有cf卡,引导曲线的程序太大了,我只能另辟蹊径了

1

主题

148

回帖

545

积分

三级士官

积分
545
发表于 2025-12-24 17:01:45 | 显示全部楼层
上一下图档,不然大家不知道你的问题点在哪里
e9e865e2ea7d4c778a648a963e8cae84.png

1

主题

664

回帖

1936

积分

六级士官

积分
1936
发表于 2025-12-24 17:19:34 | 显示全部楼层

回帖奖励 +10 G币

用固定轴引导曲线试试

15

主题

761

回帖

1921

积分

六级士官

积分
1921
发表于 2025-12-24 18:13:09 | 显示全部楼层

回帖奖励 +10 G币

用引导曲线试试

20

主题

806

回帖

2849

积分

少尉

积分
2849
发表于 2025-12-24 18:38:33 | 显示全部楼层

回帖奖励 +10 G币

选部件的时候不要选体,选你做的辅助面

20

主题

806

回帖

2849

积分

少尉

积分
2849
发表于 2025-12-24 18:39:05 | 显示全部楼层
直接选你的驱动面就好了
您需要登录后才可以回帖 登录 | 立即注册

本版积分规则

咨询QQ:1359218528|发帖须知!|Archiver|手机版|小黑屋|UG爱好者论坛 ( 京ICP备10217105号-2 )

GMT+8, 2026-3-25 06:36

Powered by Discuz! X3.5 Licensed

© 2001-2025 Discuz! Team.

快速回复 返回顶部 返回列表