找回密码
 立即注册

QQ登录

只需一步,快速开始

微信扫码登录

搜索
查看: 458|回复: 9

[求助] 关于区域铣削往复爬斜面高版本的问题

[复制链接]

2

主题

42

回帖

1310

积分

六级士官

积分
1310
发表于 2026-2-3 09:03:58 | 显示全部楼层 |阅读模式
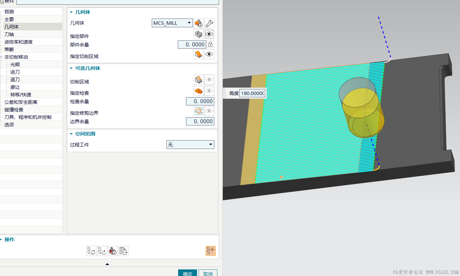
UG12.0用区域铣削刀路如下没有问题
12.0.png
但是用高版本同样的参数就不能像12.0这样了,
即使把12.0的图档拿到高版本重新生成也不像12.0的刀路
高版本.png

以下是附件,有没有大佬知道什么原因,怎么解决
000.prt (403.35 KB, 下载次数: 12)

1

主题

162

回帖

634

积分

三级士官

积分
634
发表于 2026-2-3 10:32:51 | 显示全部楼层
部件就选择需要加工的那个面就好了
730c22ef6b4d876fb305fc5a3045bd17.png

1

主题

180

回帖

1411

积分

六级士官

积分
1411
发表于 2026-2-3 09:06:11 | 显示全部楼层
设置的问题

4

主题

264

回帖

3891

积分

中尉

积分
3891
发表于 2026-2-3 11:26:05 | 显示全部楼层
为什么是这个方向铣,不怕顶刀。

2

主题

42

回帖

1310

积分

六级士官

积分
1310
 楼主| 发表于 2026-2-3 12:19:52 | 显示全部楼层
asdqq2000 发表于 2026-2-3 11:26
为什么是这个方向铣,不怕顶刀。

不会啊

2

主题

42

回帖

1310

积分

六级士官

积分
1310
 楼主| 发表于 2026-2-4 21:38:49 来自手机 | 显示全部楼层
iuyinxiao001 发表于 2026-2-3 09:06
设置的问题

方便说说哪儿的问题吗?

2

主题

42

回帖

1310

积分

六级士官

积分
1310
 楼主| 发表于 2026-2-4 21:39:23 来自手机 | 显示全部楼层
q1027484581 发表于 2026-2-3 10:32
部件就选择需要加工的那个面就好了

好像没有加工到位呀!

6

主题

425

回帖

2167

积分

少尉

积分
2167
发表于 2026-4-20 13:34:01 | 显示全部楼层
试了下 你高版本部件选择要加工的面就可以了  我用的2512

0

主题

160

回帖

639

积分

三级士官

积分
639
发表于 2026-5-6 17:13:03 | 显示全部楼层
试了下 你高版本部件选择要加工的面就可以了  我用的2412

0

主题

160

回帖

639

积分

三级士官

积分
639
发表于 2026-5-6 17:16:54 | 显示全部楼层
设置的问题
您需要登录后才可以回帖 登录 | 立即注册

本版积分规则

咨询QQ:1359218528|发帖须知!|Archiver|手机版|小黑屋|UG爱好者论坛 ( 京ICP备10217105号-2 )

GMT+8, 2026-5-14 23:53

Powered by Discuz! X3.5 Licensed

© 2001-2025 Discuz! Team.

快速回复 返回顶部 返回列表