找回密码
 立即注册

QQ登录

只需一步,快速开始

微信扫码登录

搜索
查看: 200|回复: 0

[求助] 创建特征钻孔的问题

[复制链接]

8

主题

118

回帖

7325

积分

少校

积分
7325
发表于 2026-3-5 09:45:49 | 显示全部楼层 |阅读模式
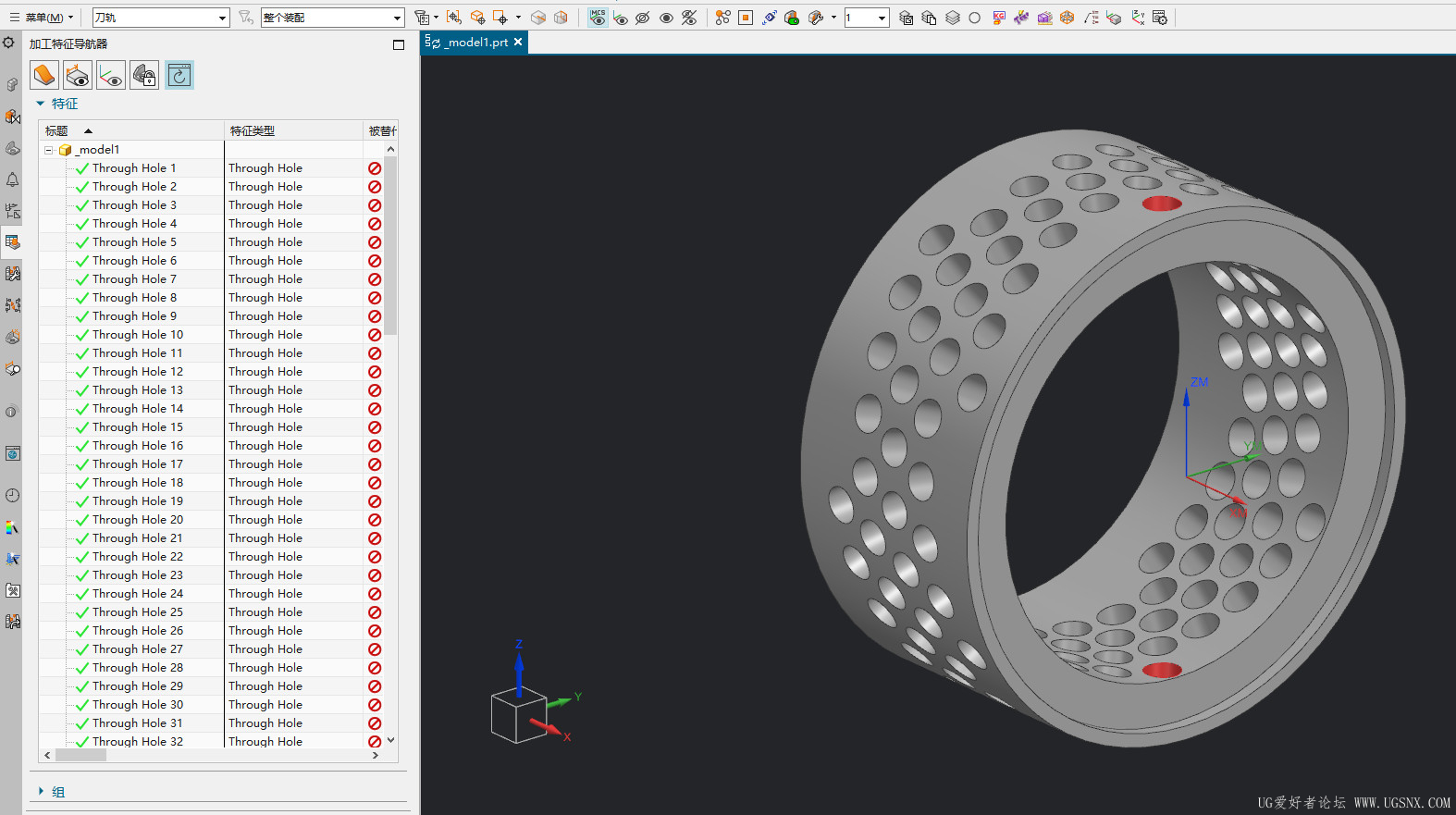
各位师傅,为什么我在创建特征钻孔时,最后特征成组时只有2个孔能成组呢?研究了很久没搞明白。



通过网盘分享的文件:创建特征钻孔的问题.prt
链接: 创建特征钻孔的问题.prt 提取码: be2u
--来自百度网盘超级会员v9的分享


20260305093835.jpg

20260305093854.jpg

您需要登录后才可以回帖 登录 | 立即注册

本版积分规则

咨询QQ:1359218528|发帖须知!|Archiver|手机版|小黑屋|UG爱好者论坛 ( 京ICP备10217105号-2 )

GMT+8, 2026-4-20 12:09

Powered by Discuz! X3.5 Licensed

© 2001-2025 Discuz! Team.

快速回复 返回顶部 返回列表